PWM
PWM
Attiny85 PWM Implementation
Sources
#include <Arduino.h>
int ov = 0;
void setup() {
// initialize i/o
pinMode(PIN_B0, OUTPUT);
pinMode(PIN_B2, INPUT);
// put initial default saw
analogWrite(PIN_B0, 1);
}
void loop() {
int v = analogRead(A1); // read ADC
double c = ((double)v) / 184.5;
v = exp(c) - 1; // build a custom curve
if (ov != v) {
analogWrite(PIN_B0, v); // change PWM
ov = v;
}
delay(10);
}
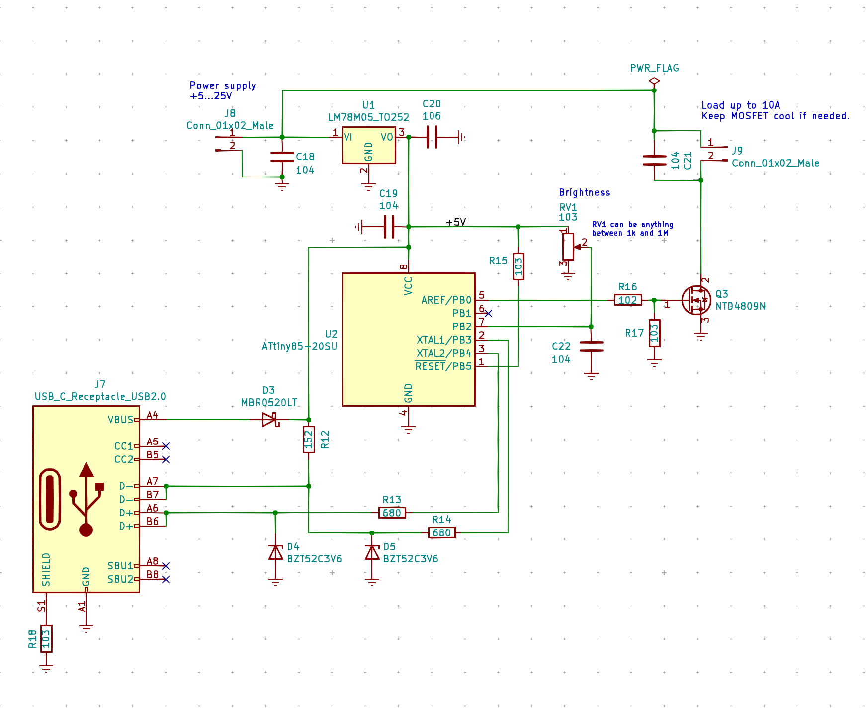
Schema
PCB

